Strumenti Utente

Strumenti Sito


platone:platone

PLATONE

Contesto storico e influenze

Platone elabora la sua filosofia nel periodo classico, tra il V e il IV secolo a.C. E’ importante capire che la sua è una risposta filosofica a una società e una cultura in crisi. Ed è un sistema filosofico che ha come argomento centrale proprio la politica. Platone propone una visione del mondo basata sulla ricerca della verità, del bene e della giustizia, con l’obiettivo di creare una società migliore guidata dalla saggezza filosofica.

  • Atene: Platone nasce e vive principalmente ad Atene, una delle principali città-stato della Grecia antica, nota per la sua democrazia e il suo fervente ambiente culturale e intellettuale. Ma la condanna a morte di Socrate nel 399 a.C. con l’accusa di corruzione dei giovani e empietà segna profondamente Platone e lo spinge a criticare il sistema democratico ateniese.
  • Guerra del Peloponneso: Durante la giovinezza di Platone, Atene fu coinvolta nella Guerra del Peloponneso (431-404 a.C.), un conflitto devastante con Sparta. La guerra culminò con la sconfitta di Atene e la temporanea caduta della sua democrazia (governo dei Trenta Tiranni), un evento che influenzò notevolmente Platone. Tutta la Grecia interessata dalla guerra risentì fortemente del lungo periodo di devastazione, sia dal punto di vista della perdita di vite umane sia da quello economico e, proprio per questo motivo, il conflitto viene considerato come evento finale del secolo d’oro della civiltà ellenica; Atene, in particolare, non avrebbe mai più recuperato la sua antica prosperità.

Critica della Democrazia

L’esecuzione di Socrate e l’instabilità politica di Atene portano Platone a essere critico verso la democrazia, che vede come un sistema in cui il potere è nelle mani di persone non qualificate. Questo lo porta a elaborare l’idea di un governo guidato da filosofi-re, come esposto nella sua opera “La Repubblica”.

Vita

Platone nasce ad Atene nel 428/427 a. C.. La madre era discendente di Solone (legislatore di Atene, statista) e nipote di Crizia (esponente dei Trenta Tiranni). Il padre era discendente di Codro, antico re di Atene.

Platone cresce quindi in un’ambiente politico e culturale aristocratico.

Avrà come maestro Socrate (incontro nel 408) che avrà un ruolo importantissimo nella sua formazione, tanto che i Dialoghi giovanili scritti da Platone avranno sempre Socrate come protagonista principale.

I viaggi contribuiscono ad ampliare le sue conoscenze e a fare esperienze e tentativi politici. * Creta * Egitto * Magna Grecia (Sicilia) dove incontra i Pitagorici * Primo viaggio a Siracusa (388a.C.) * Incontra: tiranno Dionigi il vecchio * Si lega di amicizia con Dione, cognato di Dionigi * Tensioni. Platone torna ad Atene

  • Atene: Accademia (387 a.C.) perché ha sede in un parco dedicato all’eroe Acadèmo
  • Viaggi:
    • Secondo viaggio a Siracusa (367a.C.) dove Dionigi il giovane sospetta che lo zio Dione voglia impadronirsi del potere e lo manda in esilio
      • Sequestro: inoltre non permette a Platone di ripartire
      • Il filosofo potrà ritornare ad Atene solo quando, nel 365, scoppia una guerra in Sicilia
  • Terzo viaggio a Siracusa (361a.C.)
    • Il filosofo cerca di riconciliare il tiranno con lo zio, ma, per la sua aperta difesa di Dione, cade in sospetto di Dionigi, che lo tratta come un prigioniero pericoloso
    • Liberato per mediazione di Archita

Testi

  • Dialoghi Di Platone possediamo tutte le opere destinate alla pubblicazione. Solitamente la sua produzione viene suddivisa in tre (alcuni indicano quattro) fasi:
    • Fasi: Tre/quattro
      • Prima: 33-44 anni: diaologhi socratici
      • Seconda: 41-61 anni: trapasso (dopo I viaggio in Sicilia)
      • Terza: 63-67 anni: costruttivi (dopo II viaggio in Sicilia)
      • Quarta: 68-80 anni: dialettici (dopo III viaggio in Sicilia)
  1. dialoghi scritti fra i 33 e i 40 anni, fra il 395 e il 388, ossia dopo la morte di Socrate e precedentemente al primo viaggio in Sicilia: Apologia di Socrate, Critone, Jone, Eutifrone, Carmide, Lachete, Liside, Alcibiade I, Alcibiade II (?), Ippia Maggiore, Ippia minore, Repubblica libro I, Protagora, Gorgia, Menesseno;
  2. dialoghi scritti fra il 41 e i 61 anni fra il 387 e il 367, cioè dopo il primo viaggio in Sicilia e durante i primi lustri di vita dell’Accademia, della quale riflettono gli umori, le dispute, le discussioni, i programmi: Clitofonte (?), Menone, __Fedone_, Eutidemo, Simposio, Repubblica libri II-X_, Cratilo, Fedro;
  3. dialoghi scritti fra i 63 e i 67 anni, fra il 365 e il 361, cioè dopo il secondo viaggio in Sicilia e prima del terzo: Parmenide, Teeteto, Sofista;
  4. dialoghi scritti fra i 68 e gli 80 anni, dal 360 al 348, cioè dopo l’ultimo viaggio in Sicilia e fino alla morte: Politico, Filebo, Timeo, Crizia, Leggi (in dodici libri);

Il problema Socrate e la soluzione di Platone

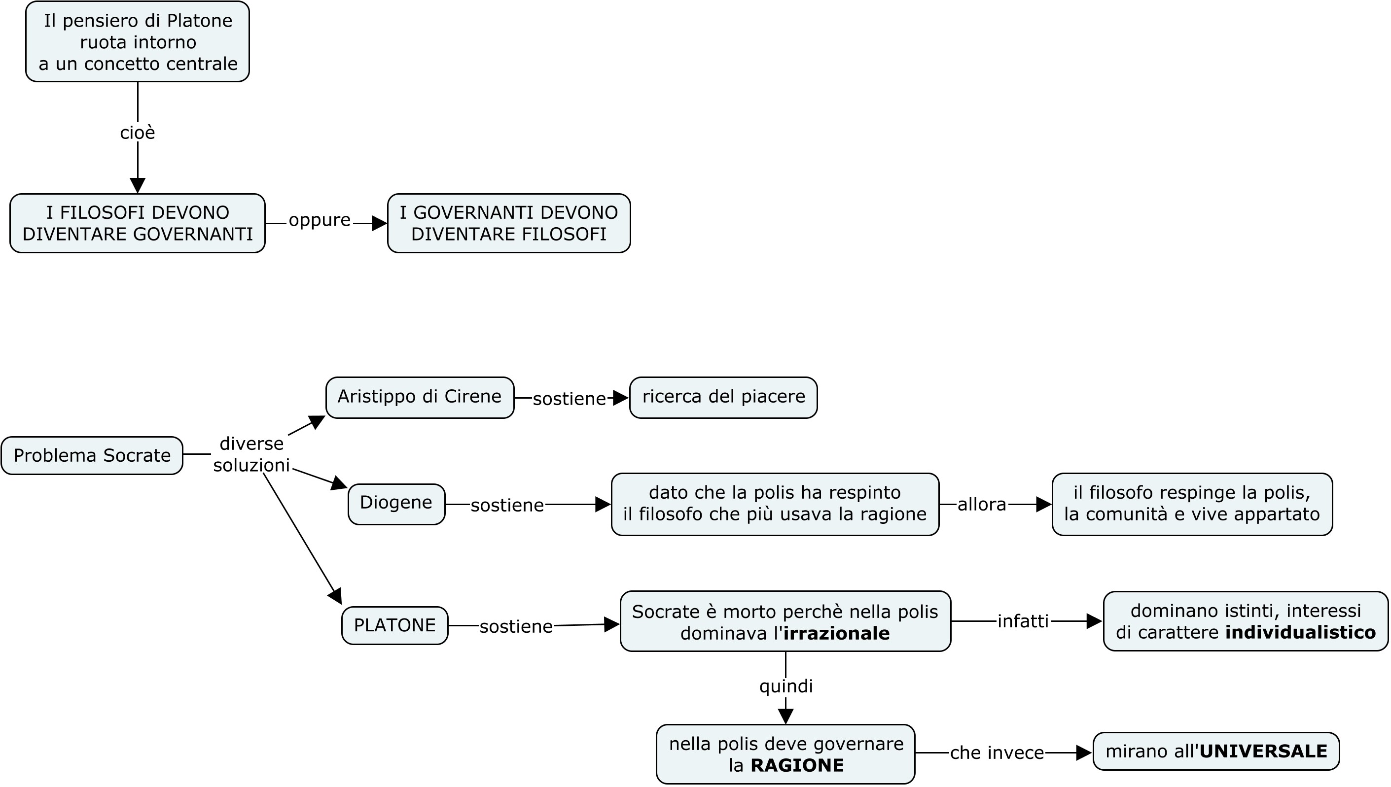
Il pensiero di Platone ruota tutto intorno alla sua famosa affermazione, secondo la quale o i filosofi devono diventare sovrani, governanti, oppure i sovrani devono diventare filosofi: fino a quando non si sarà creata una saldatura stretta, addirittura personale, tra filosofi e governanti, l’umanità non potrà accedere al benessere e alla felicità. Questa tesi così forte, che Platone stesso riconosce essere provocatoria, è il nocciolo della sua filosofia. La filosofia platonica converge in questa affermazione decisiva: «I filosofi devono diventare i reggitori dello Stato». Platone si pone il problema del potere come centrale perché è il problema lasciato aperto dalla morte di Socrate.

La morte di Socrate è un evento che sconvolge le coscienze. Socrate è l’uomo più probo, più onesto, più amante della ragione che ci sia in Atene, la città splendente di civiltà, eppure Socrate, che è il più acuto utilizzatore della suprema facoltà della ragione, viene condannato a morte. La condanna a morte di Socrate fa nascere il “problema Socrate”; chiunque altro si metta a filosofare dopo Socrate, a partire dai suoi discepoli diretti, non può eludere questo problema, e direi che non lo possiamo eludere neppure noi oggi.

Di fronte al “problema Socrate” i socratici danno soluzioni diverse: Aristippo di Cirene e i cirenaici si ridurranno all’individualismo e penseranno che non c’è altro da fare che condurre una vita basata sul piacere; ci sarà una risposta molto più radicale dei Cinici, cioè di Antistene, ma soprattutto di Diogene: la polis, la città-Stato ha respinto il filosofo, ha respinto colui che adopera la ragione; allora il filosofo, colui che vuole ragionare, si apparta dalla polis, dalla comunità, e va a vivere nell’isolamento, nella famosa botte della leggenda, fuori della comunità, cerca di essere autosufficiente proprio per non avere niente a che fare con i propri simili, rompe ogni comunicazione.

Di fronte alla soluzione individualistica dei Cirenaici, di fronte alla fuga dei Cinici, c’è la terza grande soluzione, quella di Platone: se Socrate è stato condannato a morte, ciò è avvenuto perché nella polis invece di dominare la ragione domina l’irrazionale; invece di dominare la ragione, che è universale e che mira al bene comune, dominano passioni, istinti, interessi, tendenze di carattere individualistico. La Polis dovrà essere conformata alla ragione, nella città si dovrà imporre la razionalità, e cioè l’universalità. Questo sarà possibile soltanto da parte di chi coltiva la razionalità stessa, di chi cerca la visione dell’universale, cioè dei filosofi.

Per giungere a questo Platone dovrà intessere un discorso di grandiosa portata per definire la filosofia e la figura del filosofo. E soprattutto, se egli vorrà sostenere — come sostiene — che nella città deve dominare l’universale e non devono prevalere spinte particolari, dovrà dimostrare che nella realtà e nella conoscenza c’è l’universale, cioè che l’universale c’è e che è conoscibile.

Se l’universale c’è ed è conoscibile esso si potrà tradurre anche nella pratica, altrimenti questo sarà impossibile. Di conseguenza Platone, per creare le basi di una filosofia fondata sull’universale, dovrà battere in tutte le sue forme il pensiero sofistico, come già aveva iniziato a fare il suo maestro Socrate. Cerchiamo di vedere come Platone arriva a tutto questo.

platone_considerazioni_iniziali.jpg

IL RAPPORTO CON SOCRATE

Il primo problema da affrontare è quello del rapporto con Socrate. Questo rapporto traspare dall’immagine di Diogene Laerzio: Socrate un giorno sogna di avere in grembo un cigno, ma questo animale splendido vola via, si allontana da lui; il giorno dopo si presenta Platone nel circolo dei giovani che ascoltano Socrate e dialogano con lui: Platone è il più bel frutto del dialogare socratico, ma si distacca dal suo maestro. C’è un rapporto di continuità-distinzione fra Socrate e Platone: esso prima di tutto si manifesta a proposito del fatto che Platone scrive, e questo sembra un tradimento del maestro. Socrate infatti non ha scritto niente perché ha sostenuto che ognuno deve conoscere se stesso, deve trarre la verità dalla propria interiorità; ha sostenuto che lo scritto implica la pretesa di avere una verità già codificata, già cristallizzata, già pietrificata, che si può andare ad attingere semplicemente leggendo, con uno sforzo esteriore. Socrate, proprio per questo, convinto che la verità alberga nel più profondo dell’uomo, di ogni singolo individuo, non ha scritto niente.

Platone scrive: questo sembra un tradimento del maestro. Ma bisogna riflettere su come scrive: Platone scrive prima di tutto in forma dialogica, a parte le lettere. Il fatto che si tratti di dialoghi implica che vengono presentati diversi punti di vista su un problema, e quindi il lettore non vive la lettura in maniera passiva, con l’idea che troverà una verità bella e fatta; anzi, specialmente nei primi dialoghi, quelli che sono denominati ‘socratici’, alla fine non si arriva a nessuna conclusione. La forma del dialogo implica che non viene depositata una verità: il lettore è portato a identificarsi o con l’uno o con l’altro degli interlocutori, a scegliere la propria posizione e poi a proseguire in qualche modo nel ragionamento egli stesso. In questo senso Platone resta fedele a Socrate, perché il lettore è costretto a una forte partecipazione, a prendere posizione, a continuare da sé il discorso.

Altrettanto importante è il fatto che Platone dissemina i suoi dialoghi di splendidi miti. Questi miti sono talmente belli che hanno fatto dire che Platone non è solo il più grande filosofo, ma è anche il più grande scrittore dell’antichità. Qual è il senso della loro presenza nei dialoghi? Quando Platone affronta un tema veramente importante dice di solito: «posso riferirti un racconto degli antichi…», oppure: «ho sentito raccontare che a Naucrati d’Egitto…», ecc. ecc., cioè prende distanza da quanto dice e lo mette in forma di immagini, in forma di leggende, di storie, di favole.

Questo implica da parte del lettore il dover interpretare racconti fantastici di bighe che volano nel cielo, di guerrieri che resuscitano e tornano sulla terra a raccontare la vita dell’Ade, di prigionieri incatenati in una caverna, ecc.. Platone avrebbe potuto anche in quei casi usare un linguaggio strettamente filosofico; è dunque evidente che egli intenzionalmente, proprio sui punti più delicati, non ha voluto dare soluzioni, ma è ricorso a immagini di fantasia che richiedono uno sforzo di interpretazione.

Platone è stato però forse ancora più fedele a Socrate, e questa è una scoperta degli ultimi anni. La più famosa delle lettere di Platone è la Settima lettera, in cui il filosofo racconta della sua vita; si tratta di una specie di autobiografia molto interessante. Platone nella Settima lettera racconta dei suoi tre viaggi in Sicilia. Egli non ha semplicemente elaborato una teoria della Repubblica ideale, il che ha fatto dire che Platone è un utopista oppure è un’idealista nel senso deteriore del termine, definizione che, come vedremo, è del tutto inesatta.

Platone ha cercato di mettere in pratica, per quanto era possibile, quello che egli stesso suggeriva, cioè che i governanti, i sovrani, coloro che reggono lo Stato devono diventare filosofi. Ha intravisto opportunità in questo senso in Sicilia e c’è andato tre volte a suo rischio e pericolo: ha fatto naufragio, è stato preso prigioniero, è stato venduto come schiavo, è stato riscattato dai suoi amici. Platone dunque ha rischiato di persona per tentare di tradurre in pratica le idee della Repubblica, cioè di quello che è forse il suo capolavoro. Ora, la Settima lettera di Platone fino a qualche tempo fa era considerata apocrifa, cioè non scritta da lui. Uno dei motivi per sostenere che essa non fosse di Platone era che proprio dopo le prime battute si trova un’affermazione paradossale, che suona pressappoco così: «Badate che di tutte le cose che ho più a cuore non ho scritto niente». Questo è sembrato un indizio del fatto che la lettera fosse falsa, visto il notevole numero di opere scritte da Platone, tutte molto impegnative. Come è possibile che egli affermi che non ha scritto niente su quello che gli sta più a cuore?

Oggi l’autenticità della Settima lettera è definitivamente dimostrata tramite la Scuola interpretativa di Tubinga e in Italia tramite il filosofo Giovanni Reale, che hanno sviluppato questa ipotesi: Platone ha avuto un atteggiamento simile a Pitagora, che si circondava di una cerchia più intima di discepoli, una cerchia esoterica, ristretta, cui si affiancavano insegnamenti essoterici, cioè rivolti all’esterno, agli uditori esterni; le dottrine più segrete non venivano scritte ed erano comunicate solo ad allievi particolarmente fedeli e che avevano dato prova della loro moralità. Potrebbe darsi che Platone abbia fatto qualche cosa del genere. Si è riuscito a dimostrare che nei dialoghi più importanti di Platone ci sono accenni che, se correttamente interpretati, rinviano a dottrine discusse solo verbalmente e non scritte. Se questo è vero, avremmo un’altra testimonianza della fedeltà di Platone a Socrate: Platone ha scritto quello che gli sembrava di poter scrivere e lo ha fatto in forma dialogica, in forma mitica, per stimolare alla ricerca; non ha preteso di imporre verità cristallizzate, non solo, ma ha elaborato anche una dottrina che non ha scritto mai. Un rapporto dunque, di continuità e insieme di distinzione con Socrate.

La ricerca dell’universale

Che cosa di Socrate viene raccolto da Platone? Sicuramente la ricerca dell’universale. Abbiamo detto che i sofisti avevano dato il via alla maggiore sfrenatezza possibile della soggettività: erano caduti nello scetticismo. Le opinioni per i sofisti sono tutte equivalenti, esistono tante verità quanti sono gli individui, non esiste un’unica verità. Questo portava a conseguenze gravi in campo politico.

Quando abbiamo parlato dei sofisti abbiamo visto che da questo punto di partenza c’era una tendenza ad arrivare alla tirannide. Perché? Se ci sono tante verità — meglio, tante opinioni — e nessuna si impone per il suo riferimento oggettivo, allora usiamo la retorica e cerchiamo di imporre la nostra ‘verità’ agli altri, infiorandola di belle parole, commuovendo gli ascoltatori, eccitandone gli affetti. Ma se, a un certo punto, la persuasione non basta più, la retorica non funziona, allora — i sofisti della seconda ondata lo dicono apertamente — si impone il positivismo del potere, cioè il più forte si fa strada, al di là delle parole e al di là della retorica, anche con la violenza. Da una parte la sofistica con Gorgia e i discepoli di Gorgia arriva dal punto di vista politico alla tirannide, dall’altra parte con Protagora ispira una certa democrazia indifferenziata: se tutte le opinioni sono equivalenti, in pratica tutti hanno ragione.

La soluzione che si delinea in Socrate e che poi matura in Platone è questa: che è falsa sia la democrazia senza limiti di Protagora, sia la tirannide di Gorgia e dei discepoli di Gorgia. Perché degno di detenere il potere e quindi di guidare la comunità non è il tiranno, né la maggioranza (che può anche avere opinioni false): è degno di guidare la comunità colui che usa la ragione. Ma perché colui che usa la ragione? Perché se realizzare il benessere della comunità significherà fare il bene di tutti, bisognerà avere uno sguardo rivolto alla totalità, all’universale, e questo sguardo appunto è lo sguardo del filosofo. Socrate aveva aperto il discorso dell’universalità; chiedendo: «che cos’è?» ai vari Eutifrone, ai vari Lachete, ecc.; chiedendo: «che cos’è la virtù, che cos’è la giustizia, che cos’è il coraggio?», aveva aperto la strada, sia pure in maniera solo critica, all’affermazione che esistono universali, cioè esiste una giustizia di cui le azioni giuste sono un rispecchiamento, esiste un coraggio di cui le azioni valorose sono una manifestazione, e così via. Abbiamo detto che Aristotele sostiene che Socrate è lo scopritore del concetto, cioè dell’universale. Questa iniziale scoperta di Socrate viene portata a piena maturazione da Platone: Platone elabora la teoria delle idee.

LA TEORIA DELLE IDEE: La prima navigazione

La parola idea ha una radice che viene dal verbo greco orào. Il verbo orào significa vedere. Ciò significa che la parola idea implica la visione: le idee sono qualche cosa che si vede (sia pure, diremo tra poco, con l’occhio dell’intelletto). È un punto molto importante: idea è qualche cosa di oggettivo, qualche cosa che si vede. Oggi quando parliamo di idee di solito superficialmente intendiamo qualche cosa che è propria della nostra mente, un possesso del nostro intelletto, un che di soggettivo. Il sostantivo “idealista” oggi spesso viene usato in un senso un po’ deteriore, per indicare un sognatore. Per Platone l’idea invece è il cuore della realtà, la struttura fondamentale della realtà, perché l’idea è qualche cosa che c’è e si vede, si vede appunto con gli occhi dell’intelletto. Platone parla nel Fedone di una “seconda navigazione” con cui si può giungere all’idea.

I Greci erano un popolo di navigatori; quando era possibile si sfruttava la forza del vento, quando il vento calava bisognava mettere mano ai remi. Che cosa vuol dire Platone quando dice che l’idea si raggiunge con la seconda navigazione? La prima navigazione è quella dei sensi: la prima via di conoscenza è la conoscenza sensibile; però con la conoscenza sensibile si conoscono singole cose belle, singole azioni giuste, singoli fatti virtuosi o coraggiosi, ma non si arriva al coraggio in sé, alla giustizia in sé o alla virtù in sé a prescindere dai casi specifici; i sensi ci mettono in contatto soltanto con quello che è individuale, con quello che è particolare.

Per cogliere l’idea, cioè l’universale, è necessaria una seconda navigazione, cioè ammainare le vele della sensibilità e mettersi ai remi dell’intelletto. Già in questo paragone della navigazione si capisce che Platone è un grande filosofo sintetico. Egli non rifiuta le posizioni dei suoi predecessori, accoglie la conoscenza sensibile, ma attribuisce loro un valore limitato. Recupera anche quello che c’è di buono nella sofistica, come pure il divenire di Eraclito, però fa culminare la conoscenza in qualche cosa di molto più vicino alla contemplazione dell’essere, all’unione tra pensiero e essere di Parmenide. L’unione di conoscenza sensibile e conoscenza intellettuale è quanto mai esplicita nel mito della caverna.

Attraverso la seconda navigazione, cioè attraverso la riflessione razionale, si arriva a vedere che c’è una struttura ideale del mondo sensibile. Quando si dice questo a prima vista si dà l’impressione di affermare qualcosa di assurdo. Eppure basta riflettere sul fatto che anche la materia più bruta è pur sempre organizzata, ha pur sempre una struttura. Quando Platone afferma che le idee sono qualche cosa di oggettivo e di indipendente dal mondo sensibile vuol dire che qualunque parte del mondo sensibile presenta un ordine, una struttura, ordine che è ripetibile all’infinito e che non si esaurisce in quella determinata entità. Se consideriamo una molecola d’acqua, che è composta di idrogeno e ossigeno, la materialità di quell’acqua si può esprimere semplicemente con una formula che designa quella conformazione della materia.

prima_e_seconda_navigazione.jpg

LA TEORIA DELLE IDEE: le idee trascendono la realtà

Quando parlo degli alberi l’essere dell’albero non si esaurisce tutto quanto negli alberi che vedo, né negli alberi che finora l’umanità ha visto; “l’alberità” in quanto tale, l’albero in sé, sta molto al di là di tutti gli alberi messi assieme: messi assieme tutti gli alberi sensibili ne saranno possibili ancora infiniti altri. E il coraggio che finora si è manifestato sulla terra non esaurisce tutto il coraggio possibile: si può con sicurezza affermare che anche l’umanità futura potrà dire di assistere ad azioni coraggiose. Lo stesso discorso vale per la giustizia o la bellezza: tutte le cose belle del mondo non si possono catalogare, in quanto la bellezza è qualche cosa che va al là di tutte le cose belle.

Ora, tutte le cose belle o tutte le azioni giuste sono cose empiriche, fatti sensibili, fatti tangibili. Evidentemente la bellezza, la giustizia, la virtù, il coraggio, e anche ‘l’alberità’, sono qualche cosa invece che sta al di là del mondo sensibile, che non si esaurisce in tutte le cose sensibili di quel genere messe assieme. Al di là in latino si esprime con trans, perciò si dice che l’idea è trascendente.

Il mondo ideale è un altro mondo, che sta al di là del mondo sensibile. In un famoso mito Platone si riferisce a questo mondo come Iperuranio. Tutto questo è stato espresso in maniera mirabile e plastica da Raffaello nel famoso affresco della Scuola di Atene nelle stanze del Vaticano, dove vengono raffigurati tutti i maggiori filosofi greci idealmente a colloquio fra loro a prescindere dalla cronologia, riuniti in un porticato; in primo piano ci sono Platone e Aristotele, Platone indica verso il cielo, Aristotele verso la terra: per Platone l’essenza delle cose, quello per cui le cose sono ciò che sono, è trascendente, sta al di fuori della loro consistenza fisica, per Aristotele è immanente, è interna ad esse.

Per rendere con maggiore chiarezza il pensiero di Platone in proposito leggiamo i passi 74 a-c e 100 c-e del Fedone, nei quali viene esposta la dottrina delle idee:

«Vedi allora, rispose Socrate, se la cosa sta così. C’è qualche cosa di cui noi affermiamo che è uguale: e non voglio dire di legno a legno, di pietra a pietra o di altro simile; bensí di cosa che è di là e diversa da tutti questi eguali, dico l’eguale in sé? [l’eguaglianza con la ‘E’ maiuscola, l’idea di eguaglianza]. Possiamo di questo eguale in sé affermare che è qualche cosa, o non è nulla affatto? — Dobbiamo affermarlo sicuramente, disse Simmia; proprio così. — E conosciamo anche ciò che esso è in se stesso? - Certo, rispose. - E di dove l’abbiamo avuta questa conoscenza? Non l’abbiamo avuta da quegli uguali di cui si parlava ora, o legni o pietra o altri oggetti qualunque, a vedere che sono uguali?

Non siamo stati indotti da questi uguali a pensare a quell’eguale che è pur diverso da questi? O non ti pare che sia diverso? Considera anche da questo punto. Pietre uguali e legni uguali non accade talvolta che appariscono, anche se gli stessi, a uno eguali e a un altro no? [Due pietre uguali non sono mai uguali perfettamente, quindi vuole avviarsi a dire: in natura l’uguaglianza perfetta non esiste, perciò l’idea di uguaglianza non può essere stata ricavata dalla natura]. E, dimmi, l’uguale in sé si dà mai il caso che apparisca disuguale, e insomma l’uguaglianza disuguaglianza? — Impossibile, o Socrate. — Infatti non sono la stessa cosa, disse Socrate, questi uguali e l’uguale in sé».

Cioè, gli uguali terreni, gli uguali sensibili che Tizio o Caio possono vedere, non sono mai perfettamente uguali. Non essendo perfettamente uguali non possono essere stati la scaturigine dell’idea di uguaglianza.

«Ma pure, disse, è proprio per via di questi uguali, benché diversi da quell’uguale, che tu hai potuto pensare a fermare nella mente la conoscenza di esso uguale, non è vero?».

Che cosa vuol dire con quest’altra frase? È vero che l’uguaglianza, l’idea di uguaglianza non è tratta dalle cose sensibili, però è proprio la riflessione sulle cose sensibili che ci fa pervenire all’idea dell’uguale in sé, cioè un uguale con la ‘U’ maiuscola, fuori delle cose sensibili. Si delinea quello che ho detto poco fa, che la conoscenza sensibile non è respinta come in Parmenide o Zenone, seguace di Parmenide, che nega il movimento in maniera drastica con i suoi famosi paradossi. No. La conoscenza sensibile è valida, ma è soltanto un avvìo: si parte dagli uguali che ci si trova di fronte, che non sono mai perfettamente uguali, per riflettere su questo e ricavarne che ci dev’essere un’uguaglianza in sé, che non può essere stata estratta dagli uguali sensibili. La conoscenza sensibile è importante, ma solo come avvìo della conoscenza, che poi deve essere coronata dalla riflessione intellettuale.

«Ecco che proprio qui, disse, in questo processo, tu hai avuto necessariamente un caso di reminiscenza».

Che cosa vuol dire? Le cose sensibili ci fanno ricordare delle essenze ideali; torneremo su questo concetto fondamentale, secondo il quale conoscere è ricordare, la conoscenza è reminiscenza.

Un discorso analogo Platone lo fa riguardo alla perfezione. Nella realtà sensibile non ci imbattiamo mai in qualche cosa di assolutamente perfetto, eppure abbiamo l’idea di perfezione. Oppure ancora, noi usiamo il concetto di unità, ma non vediamo mai una cosa che è assolutamente una, perché quando diciamo un albero, un gatto oppure un tavolo, qualunque cosa noi vediamo sotto l’aspetto dell’unità, essa è sempre in effetti composta da molteplici parti. Il concetto di unità non lo ricaviamo dall’esperienza sensibile, perché non troviamo mai l’unità di fronte a noi. Chi può dire di avere mai visto l’unità? Chiunque ha sempre visto cose molteplici, l’unità pertanto è il derivato di una contemplazione intellettuale ed è innata, la si ritrova nella nostra mente a prescindere dalle esperienze sensibili e prima di esse.

Passiamo alla lettura di 100 c-e:

«Esamina dunque, egli disse, quello che da codesti punti consegue, se anche a te pare lo stesso che a me. A me pare infatti che, se c’è cosa bella all’infuori del bello in sé, per nessuna altra cagione sia bella se non perché partecipa di codesto bello in sé».

Per quale motivo una cosa bella è tale? Di solito a questa domanda si reagisce con l’enumerazione di qualità che sarebbero in quanto tali belle e conferirebbero bellezza alle cose. Platone dimostra che queste qualità non definiscono assolutamente le cose belle, perché possedute da alcune cose le fanno definire belle, possedute da altre, invece, magari le rendono ancora meno pregevoli. La bellezza non dipende da una qualità sensibile specifica che si può catalogare; eppure, se esistono cose belle dovranno avere in sé la bellezza: altrimenti perché sarebbero belle? Avranno in sé la bellezza, ma non esauriranno tutta la bellezza, perché nessuno potrà mai affermare che una cosa esaurisce in sé tutta la bellezza.

Allora la bellezza evidentemente è qualche cosa che trascende la singola cosa bella; fa essere bella quella cosa in quanto essa partecipa della bellezza, ma la bellezza nella sua pienezza, con la ‘B’ maiuscola, il ‘bello in sé’, come dice Platone, starà altrove.

«E così dico, naturalmente, di tutte le altre cose. Consenti tu che la causa sia questa? — Consento, rispose. — E allora, riprese Socrate, io non capisco più e non posso più riconoscere le altre cause, quelle dei dotti. E se uno mi dice perché una qualunque cosa è bella, sostenendo che è bella o perché ha un colore brillante o perché ha una sua figura o comunque per altre proprietà dello stesso genere, ebbene, io tutte codeste altre cause le lascio perdere, perché in esse tutte mi confondo; e mi tengo fermo a questa mia, sia pur essa semplice e grossolana e forse anche sciocca: e cioè che niente altro fa sì che quella tal cosa sia bella se non la presenza o la comunanza di codesto bello in sé, o altro modo qualunque onde codesto bello le aderisce. Perché io non insisto affatto su questo modo, e dico solo che tutte le cose belle sono belle per il bello [cioè perché partecipano dell’idea di bellezza]. E questo pare a me che sia l’argomento più sicuro per rispondere a me stesso e ad altri; e, tenendomi stretto a questo, penso che non potrò mai cadere, e che per me e per ogni altro la cosa più sicura da rispondere sia questa, che le cose belle sono belle per il bello. O non pare anche a te così?»

Le cose belle sono dunque tali per la presenza in esse dell’idea di bellezza. Le idee si manifestano come qualche cosa che sta al di là del mondo sensibile, come qualche cosa di oggettivo, di universale, si manifestano insomma con le caratteristiche dell’essere di Parmenide. Si può dire che Platone ha moltiplicato l’essere di Parmenide in tanti esseri che sono appunto le idee delle cose, modelli delle cose, caratterizzati, come l’essere di Parmenide, dall’eternità e dall’immobilità. Opposto a questo mondo ideale, c’è il mondo sensibile. Il mondo sensibile invece equivale al mondo eracliteo del divenire, del molteplice; ma il molteplice ha per Platone in sé una impronta del modello ideale.

Questo è un problema. Platone non lo nasconde, tanto è vero che lo affronta ricorrendo al mito del Demiurgo; il Demiurgo sarebbe, nel grande dialogo Timeo, una divinità che plasma le cose sensibili secondo il modello delle idee, come uno scultore che guarda un modello e dà forma all’argilla o al legno. Ma le cose sensibili sono fatte di materia, e la materia oppone una certa resistenza, per cui il Demiurgo, pur essendo un artefice divino, non riesce mai a fare le cose perfette, pienamente conformi alle idee che contempla.

Il mondo sensibile pertanto è un mondo di imperfezione, che però partecipa della perfezione. È significativo che questo problema venga affrontato con un mito, perché il rapporto tra mondo delle idee e mondo sensibile è veramente problematico. Va rilevato che il Demiurgo non equivale al Dio cristiano: spiega il mondo sensibile, ma non spiega la realtà intelligibile, la quale si spiega da se stessa, e così pure non crea la materia, che esiste da sempre, ma le dà soltanto forma.

TEORIA DELLE IDEE: le idee sono la struttura ontologica e gnoseolosica

L’idea, oltre a essere qualche cosa di oggettivo, di ontologicamente consistente — cioè proprio una struttura della realtà, — è però nello stesso tempo una struttura della mente, perché l’uomo è in possesso delle idee, se le ricorda — come vedremo tra un attimo — e le adopera. Quindi l’idea è una struttura ontologica, è una struttura della realtà, ed insieme è una struttura gnoseologica, cioè una struttura della mente umana. In altri termini Platone non sta facendo altro che ripetere a un livello più alto il discorso dei presocratici e soprattutto di Eraclito, di Pitagora e anche di Parmenide, e cioè che c’è una stretta congiunzione, uno stretto parallelismo tra la realtà e la mente dell’uomo; è il grande concetto greco del lògos, dell’affinità, dell’omogeneità tra mondo e mente umana, che permette all’uomo di essere il padrone del mondo e di far nascere la scienza e la tecnica.

dualismo_gnoseologico_e_ontologico.jpg

LA TEORIA DELLE IDEE: conoscere é ricordare

Come si conoscono le idee? Per Platone le idee si conoscono in quanto si posseggono; sono innate. Leggiamo qualche passo dal dialogo Menone. Socrate vi sostiene che conoscere è ricordare: anche in questo Platone è in stretta continuità con il suo maestro. Socrate afferma “conosci te stesso”, cioè sostiene che la verità è all’interno dell’uomo; “conoscere è ricordare”, la famosa affermazione di Platone, significa la stessa cosa: ricordare vuol dire trovare dentro di sé, quindi si tratta di uno sviluppo della dottrina socratica del “conosci te stesso”. Menone dice, rivolto a Socrate:

«In che senso dici che non apprendiamo e che quello che denominiamo apprendere è reminiscenza? Puoi insegnarmi che sia davvero così?». Socrate: «L’ho detto, Menone, poco fa, che sei capace di tutto! Certo, mi chiedi ora se io possa insegnare, proprio a me, che sostengo non esistere insegnamento, ma reminiscenza, per vedermi cadere subito in contraddizione con me stesso».

Menone è sottile: se la verità non fosse interna all’uomo, ma esterna, la verità si potrebbe insegnare, si potrebbe inculcare in un altro. Socrate afferma invece che la verità non si può insegnare, ma si deve ricavare da se stessi, e allora dice:

«Mi stai tendendo un tranello: pretendi che io ti insegni qualche cosa». Menone: «No, per Zeus, Socrate, non avevo affatto questa intenzione, ma l’ho fatto per abitudine. E allora, se puoi, comunque sia, dimostrami che davvero è così, dimostramelo!». Socrate: «Non è certo facile, ma per amor tuo ugualmente mi ci impegno. Chiama uno di questi molti servi del tuo séguito, quello che vuoi, sì che proprio in lui possa darti la dimostrazione che desideri».

A questo punto Menone introduce uno schiavo, un servo del tutto ignorante, e Socrate riesce a fargli dimostrare teoremi di geometria semplicemente ragionando. Con questo che cosa vuol sostenere? Che c’è una capacità innata di elaborare conoscenze.

Naturalmente quando Platone sostiene che conoscere è ricordare non si riferisce alle verità di fatto: che Socrate sia vissuto in Atene o che Cesare abbia varcato il Rubicone, questi fatti empirici, contingenti, si possono apprendere soltanto o da testimonianze o dall’esperienza diretta. Che un bicchiere cade è un fatto che posso sapere soltanto se lo vedo, soltanto, per così dire, se mi rivolgo all’esterno, se acquisisco un’esperienza. Ma il sapere non è questo. Il sapere è la capacità di scorgere le strutture della realtà. Non la cosa bella, ma la bellezza che rende belle le cose belle, non l’azione giusta, ma la giustizia in sé; il vero sapere è conoscenza intellettuale, non conoscenza empirica.

Nel linguaggio scolastico di oggi si direbbe che la conoscenza empirica è nozionistica: che Socrate ha bevuto la cicuta in un certo anno, che Cesare ha varcato il Rubicone in un certo altro anno, che il bicchiere è caduto in questo momento sono fatti contingenti, sono fatti appurati per via empirica, non è questo il sapere. Il sapere è la capacità di orientarsi nel mondo in maniera razionale. E il raffinamento di questa capacità, l’accrescimento del sapere, avviene non per attingimento dall’esterno, ma per raffinamento interiore. Platone non vuole dire altro che questo: lo spirito umano, l’intelletto umano, contiene in se stesso tutto l’essenziale. In questo senso l’uomo non dipende da niente fuori di se stesso per conoscere, l’uomo è assolutamente libero, perché dipende da uno sforzo intellettuale proprio, non attinge dall’esterno. Siamo agli antipodi rispetto ai sofisti. Hegel a questo punto annota: «I sofisti invece pretendono di dare la vista ai ciechi». Pretendere di dare le conoscenze dall’esterno è per Platone come dare la vista ai ciechi. La vista la si ha, e avendo la vista si possono conoscere, vedendole, le cose; avendo la vista dell’intelletto si possono conoscere le idee, e le si possono riconoscere nelle cose sensibili. La vista dell’intelletto non è possibile infonderla dall’esterno. Se non si può ricavare dall’esterno, si può ricavare dall’interno.

conoscenza_delle_idee.jpg

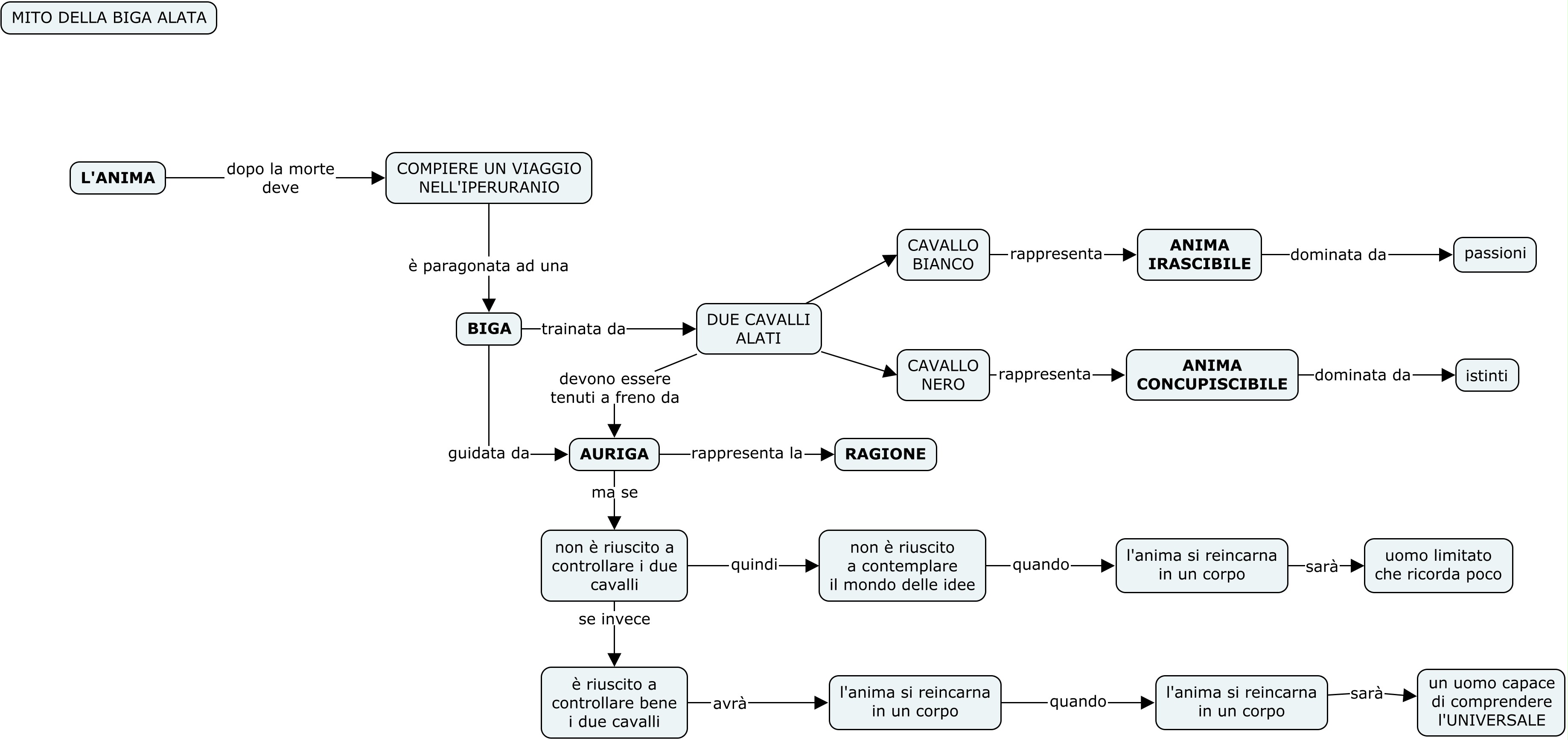
IL MITO DELLA BIGA ALATA

cavalli.jpeg

Se le cose stanno in questi termini, come si spiega il fatto che uno conosce di più e un altro conosce di meno? Che uno arriva alla contemplazione filosofica delle idee e un altro invece rimane nel brago, nella melma — come dice seccamente Platone, forse riferendosi a dottrine orfiche? Questo Platone lo spiega, di nuovo, con un mito, con il famoso mito dell’Iperuranio.

Il mito dell’Iperuranio non deve essere visto come una fondazione della metempsicosi (la trasmigrazione delle anime). Platone sarebbe sinceramente ben poco significativo se avesse semplicemente sostenuto la trasmigrazione delle anime — che era già stata affermata da Pitagora, e dall’orfismo. Vediamo che cosa può significare il mito dell’Iperuranio — cioè il mito della biga alata. È noto il racconto: prima di incarnarsi in un corpo, l’anima correrebbe in un cielo (uranòs) che sta oltre il cielo (ypèr). In questo cielo Iperuranio si trovano i modelli eterni delle cose, le idee. L’anima percorrendo l’Iperuranio contempla le idee. L’anima si presenta con l’aspetto di una biga alata: un carro guidato in piedi da un auriga, che simboleggia l’anima razionale dell’uomo. A trainare la biga sono un cavallo bianco e un cavallo nero. Il cavallo nero, che è focoso , tende a portare fuori strada, a dare scossoni, a far sobbalzare la biga, e simboleggia l’anima concupiscibile, vale a dire la sfera degli istinti. L’altro cavallo, quello bianco, è un cavallo generoso, di buona razza, che però tende a correre un po’ troppo e dev’essere tenuto anch’esso a freno dall’auriga: corrisponde all’anima irascibile, cioè alle passioni.

Che cosa vuole dire Platone con questo mito? Continuiamo prima di tutto con il racconto. L’anima compie il percorso nell’Iperuranio sotto forma di biga alata; se l’auriga non riesce a tenere bene a freno, a guidare bene con le briglie e con i morsi i due cavalli, tenderà ad andare fuori strada, ad avere tanti sobbalzi, a correre troppo: di conseguenza non potrà contemplare le idee. Arrivata alla fine di questo percorso l’anima precipita giù e si incarna in un corpo. In questo racconto fantastico si cela un significato profondo, che è questo: si possono contemplare le idee solo se si adopera la ragione, perché le idee sono l’universale; e la ragione è l’organo che appunto può afferrare l’universalità. Ma se la ragione è disturbata, è distratta dalle passioni o dagli istinti, se le passioni e gli istinti (per loro natura individuali) non sono tenuti a freno, guidati dalla ragione, l’auriga non potrà contemplare bene le idee. Non avendo contemplato bene le idee, quando si sarà incarnato in un corpo non le potrà ricordare con chiarezza. Che cosa significa che non le potrà ricordare bene? Si troverà di fronte a fatti individuali, a episodi, a dover compiere scelte, insomma vivrà la sua esperienza di uomo, ma non sarà in grado di far risalire quello che i sensi gli dicono alla sostanza ideale, si fermerà al particolare, al piccolo, al frammento, rimarrà chiuso in un orizzonte molto ristretto. Se invece, prima della nascita — ma questo prima della nascita vuol dire, in effetti, durante la vita — l’auriga è riuscito a guidare bene le passioni e gli istinti, e ha contemplato bene le idee, le saprà riconoscere bene nelle cose, sarà in grado di elevarsi dalla conoscenza sensibile alla conoscenza intellettuale, di passare dal particolare all’universale; sarà capace di avere uno sguardo d’assieme e potrà vivere una vita ispirata all’intelletto, ispirata alla conoscenza, alle idee, e quindi rivolta all’universale.

mito_della_biga_alata.jpg

TEORIA DELLE IDEE: le idee hanno un valore assiologico

Le idee sono i modelli delle cose, ma sono soprattutto il bene. L’idea, cioè, è una struttura di carattere ontologico e gnoseologico — come abbiamo detto — ma è anche un valore in sé perché in fondo ogni idea è la perfezione, il bene, di quel determinato settore di realtà. ‘L’alberità’, cioè, è l’albero in sé, è il bene dell’albero, è la perfezione dell’albero; la giustizia con la ‘G’ maiuscola non ha niente della parziale imperfezione delle azioni giuste, o dei giudizi più o meno giusti che danno i giudici nei tribunali, è proprio la perfezione della giustizia. Le idee quindi sono non soltanto strutture ontologiche e gnoseologiche, ma anche strutture morali. Allora sostenere che «l’uomo che tiene a bada le passioni e gli istinti può conoscere bene le idee» vuol dire che può non soltanto conoscere bene, ma anche agire bene: tutte e due le cose insieme.

Per Platone — come già per Socrate e per Pitagora — vale l’intellettualismo etico: il bene consiste nel sapere. Se si contemplano le idee ci si può comportare bene, cioè orientando la propria esistenza verso l’universale, ispirato dall’idea stessa. Il bene consiste nella contemplazione delle idee, premessa per il ben agire: si inizia ad intravedere perché sono i filosofi che devono reggere lo Stato. Il mito dell’Iperuranio fonda dunque non la metempsicosi, bensí la spiegazione del perché l’uno conosce di più, e l’altro conosce di meno, e illustra l’unione del conoscere con il bene. Se una persona vive una vita orientata all’interesse personale, all’egoismo, all’istinto, al soddisfacimento esclusivo dei propri bisogni e desideri, non conoscerà mai il bene. Potrà avere conoscenze di un altro genere (e che non sono vera conoscenza): conoscerà fatti empirici. Avrà il possesso di un sapere pratico, nozionistico, ma non avrà il sapere nel senso forte del termine, che è sempre, per Platone, un sapere anche del bene. Con Aristotele nascono invece le discipline particolari con la loro autonomia.

Per Platone il sapere culmina nel sapere filosofico, che è il sapere del bene. Esso non può essere ristretto a una frazione dello scibile, sicché, per esempio, la matematica si occuperebbe di una cosa, la biologia di un’altra, la fisica di un’altra. Tutte queste discipline, in fondo, ciascuna nel proprio settore, devono risalire all’intelligibile, cioè devono risalire all’idea. Ma se risalgono all’idea, risalgono al bene. Quindi tutto il sapere è unificato e collegato alla dimensione morale, mentre, invece, oggi viviamo in una società in cui la scienza sta da una parte e la morale dall’altra, e le singole scienze pensano di occuparsi di realtà separate. Per Platone, il sapere è uno ed è strettamente collegato al bene, e quindi sono unite anche la vita teoretica, la conoscenza e la vita pratica, la morale.

Alcuni conoscono di meno e altri conoscono di più perché ci sono alcuni che conducono una vita di tipo più materialistico, egoistico, istintivo, passionale, ottuso, ecc. e altri che invece riescono a contemplare l’idea e a elevarsi alla conoscenza dell’universale.

RAPPORTO UOMO-IDEE: Il Simposio

Ma, una volta conosciuto l’universale, quale sarà il nostro rapporto con esso? Platone è stato a torto accusato di essere un utopista, un sognatore; anche nel linguaggio corrente si dice ‘platonico’ per indicare un atteggiamento che non ha efficacia nella realtà. Il rapporto dell’uomo con l’idea è illustrato Platone con un altro mito: il mito di Eros, il mito che coglie l’essenza della filosofia, cioè l’essenza della dimensione umana. Eros — dice Platone nel Simposio, questo grandissimo dialogo considerato una delle più belle opere della letteratura mondiale — è il figlio di Penìa e Pòros, cioè il figlio della povertà e della ricchezza (in italiano i due nomi suonano entrambi femminili, ma in greco uno è femminile, l’altro è maschile; pòros significa ricco di risorse, ricco di espedienti). Eros è il dio che mette in moto gli uomini, che produce e anima la vita.

Che cosa significa il fatto che questo dio nasce da povertà e ricchezza ed è l’ispiratore del comportamento umano? Il comportamento dell’uomo — se consideriamo l’Uomo con la ‘U’ maiuscola, cioè l’uomo che vuole essere consapevole di sé — si colloca in una situazione intermedia tra il non avere e l’avere, cioè tra il non avere conoscenza e l’avere conoscenza, tra l’essere ignorante e l’essere sapiente. La condizione dell’uomo è caratterizzata dal non essere né un animale, né un dio onnipotente; è una condizione intermedia. Da una parte c’è il pieno possesso dell’idea, il partecipare del mondo ideale e dall’altra c’è l’abbrutimento totale del mondo animale. L’uomo sta a metà tra queste due realtà, sa di non sapere, come ha detto Socrate: il mito di Eros costituisce una ripresa del tema socratico del sapere di non sapere. L’uomo è ignorante, ma qualche cosa la sa, non è completamente ignorante, allora il suo compito, la sua specificità, è quella di tendere verso la verità, verso l’ideale: l’idea funziona come un elemento di tensione per l’uomo.

L’uomo non possiede l’idea pienamente, non vive nel mondo dell’Iperuranio, bensí nel mondo sensibile. Ma l’uomo sa — e lo sa sempre di più quanto più riflette, cioè quanto più è filosofo — che il mondo sensibile non è né il mondo della materia bruta pura e semplice, il mondo in cui soddisfare semplicemente gli istinti, il mondo ottuso dell’animale, né il mondo della perfezione divina, delle essenze ideali: sa che è un mondo intermedio, in cui all’interno del sensibile si scorge l’intelligibile. Quindi la caratteristica dell’uomo è di essere in cammino, cioè di essere animato da una tensione continua verso l’intelligibile, verso l’ideale, verso la perfezione, verso l’universalità. > Superare tutte le inerzie che lo inchiodano al proprio egoismo, al proprio particolare e tendere verso l’universale, sia nella conoscenza, sia nella vita pratica: questo è il compito dell’uomo.

L’idealismo platonico pertanto non implica il sogno; sono sbagliati sia il sogno, l’utopia, sia l’adagiarsi all’accettazione del mondo come è e il regolarsi automaticamente in base al come viene, in base a quello che fanno gli altri, a quello che dettano le mode, ecc. ecc. Non bisogna né pensare che il mondo sia tutto appiattito nell’immutabilità, né pretendere una perfezione che poi, siccome non riscontriamo in realtà, rinviamo su un piano di sogno, su un piano onirico.

Viviamo in un mondo che è intermedio; la tensione nostra dev’essere quella ad avvicinare la realtà all’ideale. Lo sforzo di avvicinare la realtà all’ideale è l’essenza della Repubblica di Platone.

LA REPUBBLICA

La Repubblica è un’opera di grande ricchezza di contenuti, ma ruota intorno a un concetto fondamentale: Platone sostiene che la repubblica deve essere animata dall’universale. L’universale, nella comunità umana, si risolve in una cosa molto concreta: la giustizia. Se la comunità deve essere giusta, ogni parte, ogni singolo individuo devono avere una loro proporzione, devono essere collocati bene. Tutto ciò che favorisce la sproporzione deve essere eliminato. Platone dice per esempio: «Se la virtù e il danaro si mettono sui piatti della bilancia l’una fa saltare l’altro»; cioè virtù e danaro stanno in opposizione tra di loro. Non si possono mettere tutti e due sulla bilancia perché altrimenti l’una fa saltare l’altro: se c’è la virtù non c’è il danaro, se c’è il danaro non c’è la virtù. Sostiene che la ricchezza non è qualche cosa che riguardi semplicemente il singolo individuo e non la polis, perché la ricchezza si traduce in potere, si proietta su un piano che va oltre se stessi e la propria famiglia e incide nella vita della comunità.

La ricchezza deve essere eliminata perché sbilancia la vita della comunità e spinge l’individuo a una vita ottusa e rinchiusa in se stesso, rivolta non all’universale, ma al particolare. Per questo Platone respinge nella Repubblica la proprietà privata, almeno per coloro che sono destinati a reggere lo Stato. Platone nello Stato vede un uomo in grande: la repubblica viene paragonata a un individuo di grandi proporzioni. Anche questo paragone ha un profondo significato: lo Stato precede gli individui. Mentre abbiamo visto che nei sofisti viene prima l’individuo e poi lo Stato, già Socrate, nel suo dialogo immaginario con le leggi nel Critone, si sottomette alle leggi, accetta di bere la cicuta — pur essendo innocente — perché riconosce una preesistenza delle leggi rispetto a lui, una sovranità delle leggi che non può essere contestata da lui come individuo, che anzi è nato perché esisteva lo Stato, cui deve tutto.

Lo Stato è come un individuo in grande: come l’individuo ha l’anima razionale, l’anima irascibile, l’anima concupiscibile, così lo Stato è composto da tre classi: i sapienti — cioè i filosofi, che dovranno essere i reggitori dello Stato; poi coloro che seguono la passione positiva del coraggio — i guerrieri, che saranno con i filosofi i custodi dello Stato; infine coloro che vivono in base all’anima concupiscibile (che può essere però, anch’essa, moderata dalla virtù della temperanza), gli artigiani, i produttori di merci materiali. Ora, Platone sostiene che se gli artigiani hanno proprietà privata, non è un grande danno, ma esclude la proprietà privata per i partecipanti alle classi dirigenti della società. Per questo egli è stato visto come un anticipatore del comunismo. In qualche modo lo è pure; secondo lui, cioè, la proprietà privata, e specialmente la proprietà privata che trasborda nella sfera pubblica, va evitata perché porta a uno squilibrio, alla rottura di quello che deve essere il principio regolativo della vita dello Stato: la giustizia.

Diogene Laerzio nelle Vite dei filosofi racconta che gli abitanti di Cirene e poi quelli dell’Arcadia avevano offerto a Platone di diventare loro legislatore, di recarsi da loro per poter stendere una costituzione giusta. Platone avrebbe inviato lettere sia a Cirene, sia in Arcadia, in cui avrebbe detto pressappoco: «Vengo a compiere questo lavoro di codificazione se voi, però, accettate che nella costituzione sia compresa l’eliminazione della proprietà privata. Altrimenti non mi fate perdere tempo, perché questo è il primo requisito per uno Stato giusto». Sia la regione dell’Arcadia, sia Cirene respinsero questa ipotesi, e Platone non si cimentò con lo scrivere una costituzione precisa, ma delineò una sua Repubblica ideale.

La Repubblica ideale non è da intendere come un’invenzione della mente umana. Per Platone l’idea della Repubblica è come l’idea di Bellezza e l’idea di Giustizia: è chiaro che non avremo mai la Repubblica ideale su questa Terra ma, come dovrò tendere a essere giusto nella mia esistenza privata, così, se sarò impegnato nella vita dello Stato, tenderò alla Repubblica ideale. È vero che non esiste una Repubblica ideale; ma non nel senso che è un’utopia, un sogno. Non esiste perché è l’obbiettivo a cui deve tendere la repubblica imperfetta in cui ci ritroviamo a vivere.

Quindi operare per la repubblica, per lo Stato significherà cercare di avvicinarlo all’ideale platonico, e avvicinarlo all’ideale platonico significa avvicinarlo all’universale. Chi sarà in grado di fare questo? Platone risponde: soltanto il filosofo. Il filosofo chi è? È colui che scorge l’universale, ma soprattutto scorge non semplicemente il mondo delle idee, ma l’idea delle idee, cioè il Bene.

A questo punto possiamo leggere il passo 517 a-c della Repubblica:

«Tutta questa immagine, caro Glaucone, continuai, si deve applicarla al nostro discorso di prima: dobbiamo paragonare il mondo conoscibile con la vista alla dimora della prigione, e la luce del fuoco che vi è dentro al potere del sole [si riferisce al mito della caverna]. Se poi tu consideri che l’ascesa e la contemplazione del mondo superiore equivalgono all’elevazione dell’anima al mondo intelligibile, non concluderai molto diversamente da me, dal momento che vuoi conoscere il mio parere. Il dio sa se corrisponde a vero. Ora, ecco il mio parere: nel mondo conoscibile, punto estremo e difficile a vedersi è l’idea del Bene; ma quando la si è veduta, la ragione ci porta a ritenerla per chiunque la causa di tutto ciò che è retto e bello…».

Dalla conoscenza sensibile si passa a quella intellettuale, che culmina nell’idea del Bene, che è l’idea che unifica tutte le idee, perché ogni idea è il bene nella sua sfera. Per questo Platone dice che l’idea del Bene è come il sole del mondo intelligibile: è l’idea delle idee, è quella per cui tutte le idee sono la perfezione nel loro campo. Se le singole idee sono le matrici, le cause delle cose, l’idea del Bene è l’idea suprema che presiede a tutta la realtà. Poi continua:

«._.. nel mondo visibile essa genera la luce e il sovrano della luce, nell’intelligibile largisce essa stessa, da sovrana, verità e intelletto_».

Quindi l’idea del Bene da una parte è una struttura della realtà, una struttura ontologica; però nell’intelligibile «largisce verità e intelletto», cioè è anche una struttura decisiva della mente dell’uomo. È una struttura oggettiva del mondo e una struttura soggettiva della mente. Poi Platone aggiunge: «E chi vuole condursi saggiamente in privato o in pubblico deve vederla». L’idea del Bene è dunque anche una guida per l’azione. Platone qui sta contestando punto per punto lo scritto di Gorgia Sul non essere. Gorgia infatti aveva sostenuto: «L’essere non esiste, se pure esiste non è conoscibile, se pure è conosciuto non è comunicabile». C’era uno scetticismo sul piano ontologico: l’essere non è; c’era un agnosticismo e uno scetticismo sul piano della conoscenza: seppure c’è non si può conoscere; inoltre, pure se fosse conoscibile, non sarebbe comunicabile, cioè ognuno vive di per sé la sua vita perché non si può comunicare con gli altri, non c’è una vera intersoggettività.

Intersoggettività significa comunicazione, ma significa anche comunità; per il sofista Gorgia non c’è vera vita comunitaria, ognuno vive in una sfera separata. In Gorgia, nello scritto Sul non essere, c’è scetticismo sulle strutture del mondo, sulle strutture conoscitive e sull’agire dell’uomo; qui invece Platone ribalta completamente la posizione e sostiene che: «C’è un fondamento preciso sia nella struttura della realtà, sia nella conoscenza, sia nella vita pratica».

Questo orientamento comune a tutta la realtà è l’idea del Bene. Ora, come si farà a conoscere l’idea del Bene? Come si arriva a questa idea tra le idee? Attraverso la filosofia che, nella speculazione matura di Platone, si identifica con la dialettica.

I sistemi politici peggiori

Platone nella “Repubblica” presenta anche una scala discendente di sistemi politici, elencando quelli che considera progressivamente peggiori rispetto all’aristocrazia. Ogni sistema riflette un progressivo allontanamento dalla giustizia e dalla virtù:

  1. Timocrazia: Il governo basato sull’onore e sulla gloria militare.
  2. Oligarchia: Il governo dei ricchi, dominato dal desiderio di accumulare ricchezze.
  3. Democrazia: Il governo del popolo, caratterizzato dall’eccesso di libertà e dalla mancanza di disciplina.
  4. Tirannia: Il peggior sistema, in cui il potere è concentrato nelle mani di un tiranno dominato dalle passioni.

Questa scala mostra come Platone critichi la corruzione progressiva delle istituzioni politiche quando il potere si allontana dalla conoscenza e dalla virtù.

L'EDUCAZIONE

Nella visione di Platone, l’educazione è un processo lungo e graduale che segue lo sviluppo naturale degli individui e li prepara a ricoprire ruoli specifici nella società. Ogni fase del percorso educativo ha una durata precisa e, inoltre, queste fasi non sono solo formative, ma anche selettive: servono a individuare chi ha le qualità necessarie per diventare uno dei Guardiani, cioè i difensori e governanti della città ideale.

Platone struttura l’educazione come un percorso rigoroso che segue lo sviluppo naturale delle capacità dell’anima, guidandola dalla percezione sensibile fino alla conoscenza delle realtà più elevate, come il mondo delle Idee. Questo processo educativo, tuttavia, varia in base al ruolo che ciascun individuo è chiamato a ricoprire nella società ideale.

L’educazione è infatti strettamente legata al controllo della società, in particolare dei governanti. I governanti devono essere scelti tra i migliori, quelli che hanno dimostrato di possedere le qualità intellettuali, morali e fisiche più elevate. Attraverso questo lungo processo di formazione e selezione, Platone garantisce che solo i filosofi, cioè coloro che conoscono il Bene, possano prendere decisioni per il bene della collettività.

La fase iniziale: dalla nascita ai 18 anni

La prima fase dell’educazione inizia fin dalla nascita e dura fino ai 18 anni. Durante questo periodo, i giovani vengono educati attraverso la musica (che include poesia, arti e narrazioni) e la ginnastica. La musica ha lo scopo di formare il carattere e coltivare nell’anima l’amore per l’armonia e il bello, mentre la ginnastica rafforza il corpo, rendendolo sano e pronto per le sfide future.

Questa fase è fondamentale per tutti i cittadini, ma già qui si comincia a distinguere chi ha talento e inclinazioni speciali. I bambini vengono osservati attentamente per capire se possiedono le qualità necessarie per accedere alle fasi successive. L’obiettivo è non solo quello di formare individui armoniosi, ma anche di inculcare i valori fondamentali della società, come la disciplina, il senso del dovere e l’amore per la giustizia.

L’addestramento militare: dai 18 ai 20 anni

A partire dai 18 anni, i giovani selezionati per proseguire nel percorso educativo iniziano un addestramento specifico che dura circa 2 anni. Questa fase si concentra sull’educazione fisica e sull’addestramento militare, indispensabili per prepararsi a difendere la città.

Durante questo periodo, i ragazzi imparano il coraggio e la resistenza, qualità fondamentali per diventare Guardiani, cioè i protettori della comunità. Inoltre, l’esperienza militare serve a rafforzare la disciplina e a insegnare l’obbedienza alle regole del bene comune.

La formazione intellettuale: dai 20 ai 30 anni

Dopo i 20 anni, chi dimostra capacità superiori passa a una fase di educazione più avanzata. Per i successivi 10 anni, si studiano discipline razionali come matematica, geometria, astronomia e armonia musicale (intesa in senso matematico). Questi studi aiutano a sviluppare la ragione e abituano l’anima a pensare in modo astratto, preparando il terreno per la conoscenza delle verità più profonde.

Questa fase è cruciale per selezionare ulteriormente i candidati: solo chi si distingue per intelligenza, equilibrio e determinazione può accedere agli stadi più alti.

La formazione filosofica: dai 30 ai 50 anni

A 30 anni, chi ha superato le prove precedenti comincia lo studio della dialettica, cioè l’arte del ragionamento e della ricerca della verità. Questa fase dura fino ai 50 anni e porta i candidati a contemplare le Idee, in particolare l’Idea del Bene, che è il fondamento di tutta la realtà e della giustizia.

Durante questi anni, i futuri governanti acquisiscono la conoscenza e la saggezza necessarie per governare la città. Non si tratta solo di apprendere nozioni, ma di trasformare profondamente la propria anima, affinché possa guidare la comunità in modo giusto e razionale.

L'ARTE

Platone vede l’arte principalmente come imitazione (mimesis). Secondo lui, il mondo sensibile in cui viviamo è già una copia imperfetta del mondo delle Idee, che è la realtà autentica e immutabile. Gli oggetti materiali sono, quindi, imitazioni delle Idee.

L’arte, a sua volta, imita questi oggetti del mondo sensibile. Per questo motivo, l’arte è un’imitazione di un’imitazione e, dunque, si trova lontana dalla verità. Ad esempio, un pittore che dipinge un letto non riproduce l’Idea di “letto”, ma semplicemente copia un oggetto sensibile già distante dalla realtà ideale.

L’arte può quindi essere pericolosa perché non ci avvicina alla verità, ma anzi ci allontana da essa. Essendo imitativa, l’arte non ci permette di comprendere le Idee, ma si limita a riprodurre le apparenze. In questo senso, l’arte è un’illusione, qualcosa che può ingannare l’anima, facendole credere che stia entrando in contatto con la realtà quando in realtà si confronta solo con una copia superficiale.

Platone critica in particolare le arti figurative (pittura, scultura) e la poesia, perché esse si basano sull’immaginazione e sulle emozioni, entrambe associate alle parti inferiori dell’anima. La poesia, ad esempio, viene accusata di suscitare passioni e istinti irrazionali che possono minare l’armonia e la virtù dell’individuo.

Nonostante le critiche, Platone riconosce che l’arte può avere un ruolo educativo e morale, ma solo se viene regolata e indirizzata verso il bene. Nella sua società ideale descritta nella “Repubblica”, Platone propone una severa censura delle arti, ritenendo che solo quelle opere che ispirano virtù, ordine e amore per il Bene possano essere permesse come, ad esempio, la poesia epica (come quella di Omero) deve essere riscritta o bandita, se promuove immagini negative degli dèi o comportamenti non virtuosi. La musica deve seguire armonie che favoriscano l’equilibrio e il coraggio, evitando melodie che suscitino emozioni incontrollate o morbose.

In questo contesto, l’arte è subordinata alla filosofia e deve servire come strumento per educare i cittadini e mantenere l’ordine nella società.

Sebbene Platone critichi l’arte imitativa, riconosce l’esistenza di una connessione tra arte e Bello, ma solo se quest’ultimo è compreso nella sua dimensione più alta. Il Bello, per Platone, non è una qualità sensibile, ma un’Idea universale e immutabile che fa parte del mondo intelligibile.

Un’arte che guida l’anima verso il Bello come Idea può essere positiva, perché eleva l’individuo e lo avvicina alla conoscenza della verità. Tuttavia, questa forma di arte è molto rara e richiede che l’artista sia ispirato dalla filosofia.

IL MITO DEL DEMIURGO

Nel “Timeo”, che è uno dei dialoghi considerato parte delle sue “opere della vecchiaia”, Platone si allontana da alcune delle tematiche politiche e sociali trattate nei suoi dialoghi precedenti, come la “Repubblica”, per concentrarsi su questioni cosmologiche e metafisiche. In questo dialogo introduce la figura del demiurgo.

Il Demiurgo è una figura divina e benevola che rappresenta l’artigiano o il creatore del cosmo. Il termine “Demiurgo” (dēmiourgós) significa letteralmente “artefice” o “lavoratore pubblico”. Nella visione di Platone, non è un dio creatore nel senso monoteistico, ma piuttosto un ordinatore: il Demiurgo non crea il mondo dal nulla (ex nihilo), ma lo plasma partendo da due elementi preesistenti:

  1. Il mondo delle Idee: Un regno immutabile e perfetto, che rappresenta i modelli eterni di tutte le cose.
  2. La chora (spazio o materia informe): Una sorta di caos primordiale, privo di ordine e qualità, che costituisce il substrato del mondo sensibile.

Il Demiurgo utilizza le Idee come modelli e il caos materiale come materia prima per costruire un cosmo ordinato e armonico e agisce spinto da una volontà benevola e dal desiderio di creare un mondo il più possibile simile alla perfezione delle Idee. Ecco i passaggi principali del suo operato:

  1. Imitazione delle Idee - Il Demiurgo guarda alle Idee come archetipi perfetti e organizza la materia informe in base a questi modelli. Ad esempio, l’Idea di “cerchio” è il modello che ispira tutte le forme circolari nel mondo sensibile.
  2. Creazione dell’armonia - Il Demiurgo ordina il caos, introducendo proporzione, simmetria e ordine. Questo principio di armonia si manifesta nella struttura del cosmo, che viene concepito come un organismo vivente dotato di anima.
  3. Il mondo come immagine del Bene: Il cosmo creato dal Demiurgo è una copia imperfetta, ma comunque bella, del regno delle Idee. È un’espressione del Bene, l’Idea suprema, che guida tutto il processo creativo.

Lo scopo del mito del Demiurgo

Il mito del Demiurgo non deve essere inteso come una descrizione letterale della creazione del mondo, ma come un racconto simbolico che serve a chiarire alcuni punti fondamentali della filosofia di Platone:

  • Spiegare l’ordine e l’armonia del cosmo - Platone usa il Demiurgo per spiegare perché il mondo sensibile, pur essendo imperfetto, mostra un certo grado di ordine e regolarità. Questo ordine non è casuale, ma il risultato di un’intelligenza che ha organizzato il caos.
  • Conciliare l’imperfezione del mondo sensibile con la perfezione delle Idee - Il Demiurgo è il ponte tra il regno perfetto delle Idee e il mondo sensibile, imperfetto per sua natura. Ciò spiega perché il mondo sensibile è una copia incompleta ma comunque riflette la bellezza e l’ordine delle Idee.
  • Fornire un modello etico e metafisico: Il Demiurgo rappresenta un ideale di benevolenza e razionalità. Il suo agire razionale e orientato al bene diventa un modello per i filosofi, che dovrebbero ordinare la propria anima e la società secondo principi razionali e armonici.
  • Introduzione dell’idea di necessità: Platone riconosce che il Demiurgo deve lavorare con la materia informe, che oppone resistenza al suo intento di creare un mondo perfetto. Questo introduce l’idea che l’imperfezione e il divenire siano inevitabili nel mondo sensibile.

Il mito del Demiurgo da un lato conferma la centralità delle Idee come la vera realtà e il fondamento di ogni ordine e bellezza. Dall’altro pone l’accento sulla razionalità e sul Bene come principi guida dell’universo. Il Demiurgo riflette la visione ottimistica di Platone: il mondo, pur imperfetto, è il risultato di un’intelligenza benevola che cerca di massimizzare l’armonia e il bene. Questo invita l’uomo a imitare il Demiurgo, cercando di ordinare il proprio essere e la società in modo razionale e armonico.

LA CONCEZIONE POLITICA DELLE “LEGGI”

Con le Leggi, scritte in età avanzata, Platone adotta un approccio più realistico e pragmatico. Qui la città ideale è sostituita da un modello che tiene conto delle imperfezioni umane e delle difficoltà pratiche.

In queso testo Platone descrive una ipotetica città delle Leggi (Magnesia). La città descritta ne “Le Leggi” è meno perfetta rispetto a quella della Repubblica, ma più realizzabile. Non è più governata dai filosofi-re, ma da un sistema misto che combina elementi monarchici, aristocratici e democratici. Il potere è affidato a un Consiglio dei 37 e a un sistema complesso di magistrature, guidato però dalle leggi e non da individui. Le leggi hanno un ruolo centrale e sovrano: sono lo strumento per garantire la giustizia e l’ordine sociale.

Platone, ormai consapevole delle debolezze umane, si concentra sulla necessità di regole scritte e di istituzioni solide. Le leggi diventano il fondamento della vita politica, perché possono limitare gli eccessi e impedire la corruzione.

A differenza della Repubblica, dove si postulava una classe di governanti quasi perfetti, ne Le Leggi Platone riconosce che gli esseri umani sono imperfetti e difficilmente raggiungeranno la piena conoscenza del Bene. Per questo, è meglio affidarsi a un sistema di regole condivise che tutti possano rispettare.

Con questa nuova impostazione l’educazione rimane centrale, ma ne “Le Leggi” Platone enfatizza il ruolo della religione e della moralità per garantire la stabilità della società. La religione è vista come un mezzo per inculcare nei cittadini il rispetto delle leggi e la virtù.

Nelle Leggi Platone abbandona alcune idee radicali presenti ne “La Repubblica”, come l’abolizione della famiglia e la comunione dei beni. La struttura sociale è meno rigida e più in linea con la realtà.

Questa evoluzione riflette una maggiore consapevolezza di Platone rispetto ai limiti della natura umana e alle difficoltà pratiche della politica. Se ne “La Repubblica” la filosofia è il pilastro della politica, ne “Le Leggi” Platone accetta che non tutti possono raggiungere la saggezza suprema e che le leggi sono necessarie per controllare le passioni e i comportamenti irrazionali.

LA DIALETTICA

“Dialettica” è un termine che ha avuto una grande fortuna nella storia della filosofia. In origine significa semplicemente dialogo, dialogare, scambiarsi idee; non è un caso che Platone, filosofo del dialogo, sia il filosofo della dialettica. Leggiamo ora la Repubblica, 533 c-d e 534 b - 535 a. Va prima rilevato che nella Repubblica, nel mito della caverna, si è delineato questo discorso: gli uomini vivono in una caverna, cioè nell’ottusità, nella sensibilità che dà loro false impressioni della realtà; poi si possono elevare: uscendo fuori della caverna vedono i riflessi delle cose — il che simboleggia la conoscenza matematica; infine sollevano lo sguardo, si abituano alla luce, che in un primo momento li abbaglia, e vedono gli oggetti, infine riescono a fissare il sole, che rappresenta l’idea del Bene, sole del mondo intelligibile. Platone vuol dire: non ci si può fermare alla conoscenza sensibile, anche se questa ha la sua dignità, e non ci si può fermare neppure alla conoscenza matematica, perché questa parte da ipotesi, cioè presenta una debolezza: è molto rigorosa, ma si fonda su postulati non dimostrati. Dobbiamo arrivare a una conoscenza superiore alla matematica, a una conoscenza anipotetica, cioè non ipotetica, e assolutamente sicura: e questa è la conoscenza che dà la dialettica.

Non è facile dire in che cosa consiste la dialettica; ricorriamo di nuovo alle parole di Platone: «Ebbene, dissi io, il metodo dialettico è il solo a procedere per questa via, eliminando le ipotesi [quindi è superiore al metodo matematico che si fonda su ipotesi], verso il principio stesso, per confermare le proprie conclusioni; e pian piano trae e guida in alto l’occhio dell’anima, realmente sepolto in una specie di barbarica melma, valendosi dell’assistenza e della collaborazione di quelle arti che abbiamo considerate, arti che spesso abbiamo chiamato scienze, conforme all’uso, ma cui dobbiamo dare un nome diverso, più fulgido di ‘opinione’, più oscuro di ‘scienza’». Cosa vuol dire? Le altre scienze, le altre forme di conoscenza ci aiutano, ma non sono un fatto decisivo; le dobbiamo considerare qualche cosa di superiore all’opinione — perché l’opinione è pura e semplice soggettività — ma esse non giustificano i loro presupposti. Le scienze particolari fanno ricorso a categorie, strumenti concettuali, presupposti, metodi, che non sono dimostrati nell’ambito di quella scienza stessa, ma in ambito filosofico.

La conoscenza in senso forte deve eliminare le ipotesi, deve essere fondata su se stessa, e la conoscenza fondata su se stessa è solo la filosofia intesa come dialettica. Come farà la filosofia a eliminare le ipotesi? Confrontandole in base alla ragione tutte una ad una ed eliminandole una dopo l’altra. Come si farà a procedere a questa eliminazione? Ciò avviene in un dialogo (è importante notare che dialogo significa circolazione, scambio, di lògos, cioè di ragione) che può essere o un dialogo reale tra persone o un dialogo ideale con ipotesi diverse; le si mette a confronto fino a che ne rimane una sola, per eliminazione delle altre.

Perciò il dialogo è così importante per Platone: «Ora, non chiami tu dialettico chi si rende ragione dell’essenza di ciascuna cosa?». Essere dialettico, essere filosofo vorrà dire cogliere l’essenza, cioè ciò per cui una cosa è quello che è e si distingue dalle altre, capire l’identità di ogni cosa; mentre invece chi vive nella melma, nel fango, cioè chi vive nell’opinione, chi vive nel sensibile, confonde tutto, non riesce a distinguere. Il filosofo, il dialettico sarà colui che riesce a distinguere le cose, a rendersi ragione dell’essenza di ciascuna di esse, della collocazione di ciascuna di esse nel contesto complessivo della realtà:

«E chi non ne è capace, non negherai che, nella misura in cui non riesce a darne ragione a sé e ad altri, in tale misura ne abbia intelligenza? Per il bene è lo stesso. Considera il caso di chi non sa definire realmente l’idea del Bene, isolandola da tutto il resto [infatti definire l’idea del Bene significherà dire che cosa è il bene e che cosa lo distingue dal giusto, dal bello, dall’ingiusto, dal brutto, ecc. ecc., cioè coglierne l’identità precisa]; di chi, come in battaglia [qui la battaglia è il dialogo], superando ogni prova e sforzandosi di comprovare il suo punto di vista non secondo l’opinione, ma secondo l’essenza, non riesce tuttavia a superare tutti questi ostacoli con la sua ragione infallibile:…».

Teniamo presente che per Platone la ragione è infallibile, cioè la ragione adoperata bene non può sbagliare. C’è un grandissimo orgoglio della potenza della conoscenza umana: l’uomo può entrare in contatto con le idee, con la realtà nelle sue strutture più profonde; però deve esercitarsi a eliminare tutte le ipotesi false, a vincere la battaglia contro le ipotesi non fondate. «… non dirai che un simile individuo non conosce il bene in sé, né alcun altro bene, ma che, se per caso ne coglie un’immagine, la coglie con l’opinione, ma non con la scienza?». Mi posso trovare a compiere un’azione buona senza saperlo, senza avere previsto che quello sarebbe stato bene e invece un’altra cosa sarebbe stata male, ma invece è importante avere una scienza del bene e non arrivarci per combinazione. «E che passa la sua vita presente in sogno e torpore e, prima ancora di risvegliarsi in questo nostro mondo, giunge nell’Ade per dormirvi un sonno completo?». Forse qui Platone aveva in mente i dormienti di Eraclito: chi agisce in base all’opinione, chi si affida a quello che non è fondato, chi non riesce a operare un’analisi critica delle situazioni, vive come in un sogno; come diceva con piglio critico Eraclito, chi usa il lògos vive da sveglio, gli altri, che non usano la ragione, e vivono in base all’opinione, vivono dormendo. Anzi Platone è ancora più sarcastico e dice: si abituano a vivere dormendo fino a che poi li raggiunge il sonno eterno, vegetano, si potrebbe dire, fino a che non cadono nel sonno eterno dell’Ade.

«Si, per Zeus!, fece egli, affermerò tutto questo, e con energia. — Allora quei tuoi ragazzi che ora così, a parole, allevi ed educhi, se giorno verrà che li alleverai effettivamente, non potrai lasciare, secondo me, che governino lo Stato e siano arbitri delle decisioni supreme, se sono estranei alla ragione come linee irrazionali [quindi devono essere compenetrati della ragione per governare lo Stato] — No, certamente, rispose. — Imporrai loro per legge di coltivare specialmente quell’educazione che li renderà capaci di interrogare e di rispondere nel modo più scientifico? — Ne farò una legge, rispose, d’accordo con te. — Non credi, ripresi, che la dialettica, elevata com’è, possa essere per noi una specie di coronamento dei nostri studi? e che non si possa giustamente porre nessun’altra disciplina più in alto di essa? e che ormai sia terminata la trattazione delle discipline? — Io si, rispose».

La suprema disciplina è la scienza del bene, che implica il saper identificare il bene in ogni singola situazione. Chi possiede questa scienza del bene è il filosofo, per il fatto che si esercita nell’uso della ragione e cerca di capire in ogni situazione qual è il bene.

Può sembrare a una considerazione superficiale che il filosofo sia una specie di tiranno, oppure che ci sia in Platone una concezione aristocratica, ma non è così, perché il filosofo è filosofo fino a quando usa la ragione; nel momento in cui non usa più la ragione non è più filosofo e non è certo più adatto a governare. Qui non viene ipotizzata un’aristocrazia del sangue blu che si tramanda il potere per un accidente, appunto l’appartenenza a una stirpe: non ci si trova a governare perché si ha una caratteristica peculiare — invece di avere il sangue blu si ha la ragione. No. Il problema è questo: che se la ragione la si esercita, si è filosofi, e allora secondo Platone si individua il bene e si deve governare lo Stato; se si è presi dall’individualismo, dall’egoismo e non si esercita la ragione, si deve essere tenuti lontani dal potere. Non si tratta quindi di una teoria di carattere aristocratico, bensí di una teoria fondata su questa concezione: si può fare il bene se si conosce il bene, e si conosce il bene, che è l’idea suprema, se si conosce il mondo intelligibile mediante l’uso della ragione, la facoltà che mette chi è virtuoso, disinteressato, in contatto con l’universale. Se si conosce il bene si capisce qual è il senso del mondo: il bene è ciò che dà il senso alle cose. Solo chi conosce il senso del mondo, — anzi Platone usa un termine preciso: soltanto chi ha una ‘sinossi’, vale a dire (da orào e syn) una visione complessiva delle cose — può capire che cosa è il bene e quale è il bene in ogni determinata circostanza, e quindi è a lui che tocca governare. Se governa chi conosce il bene, i Socrate potranno sopravvivere nella polis: non ci sarà più un’Atene che sopprime il maggiore esponente della razionalità. A questo punto saranno i filosofi, gli emuli di Socrate, a governare la città; a questo bisogna tendere: che la ragione, l’universale, il disinteresse incarnati da Socrate siano nel cuore della polis, cioè nel cuore dello Stato.

FONTI

Lezione tenuta dal prof. A. Gargano dell’Istituto Italiano per gli Studi Filosofici di Napoli agli studenti dei licei.

Casertano, Montano, Tortora, Storia delle filosofie, Il Tripode, Napoli.

Abbagnano, Storia della filosofia, Utet, Torino.

Rielaborazioni personali.

platone/platone.txt · Ultima modifica: 2025/01/22 05:55 da luca